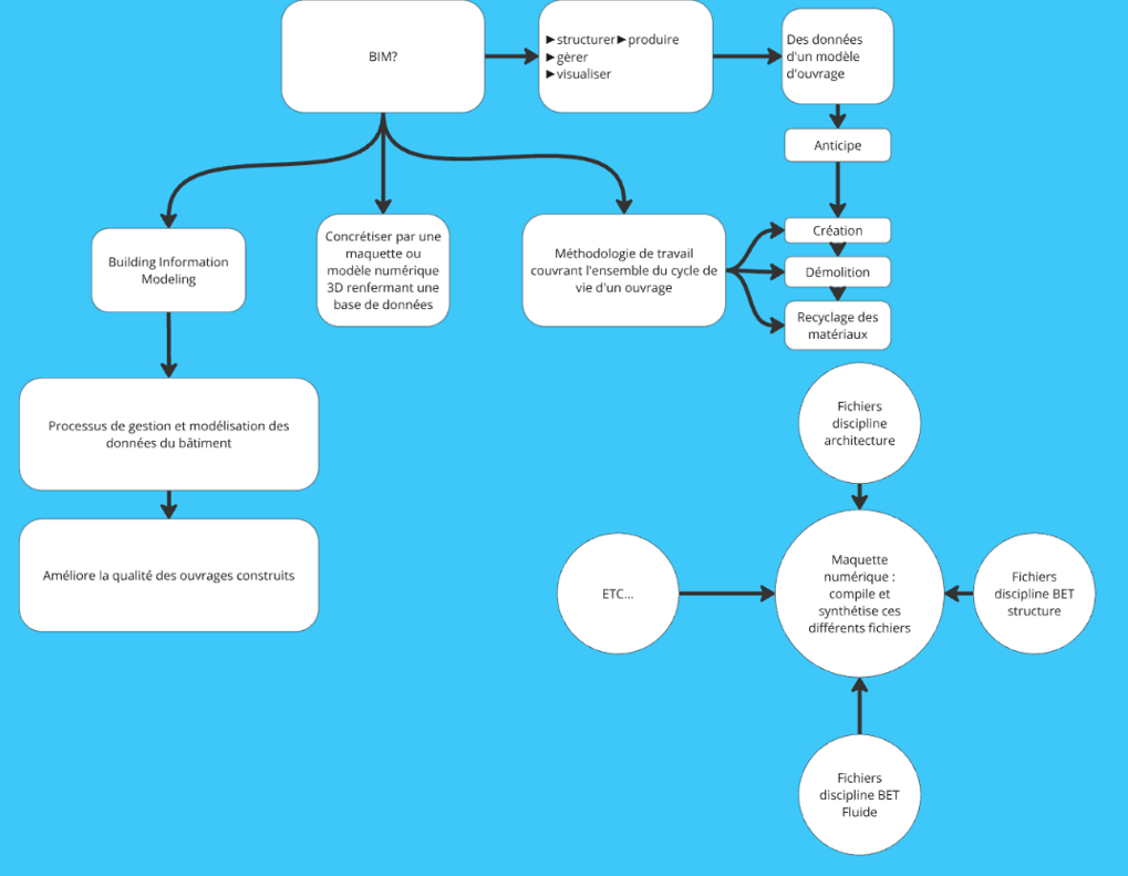
BIM
REVIT
MOE

Nida (Rothnida) Duong
Architecte DPLG · BIM Modeleuse Revit · Maîtrise d’œuvre
 Spécialisée en modélisation et coordination BIM sous Revit
 J’interviens en maîtrise d’œuvre sur des projets architecturaux et d’infrastructure

SKILLS BIM

Modélisation

Production de maquettes BIM architecturales sous Revit. Structuration des niveaux, familles et gabarits de projet. Gestion des niveaux de détail et de développement (LOD). Maquettes exploitables pour études, coordination et livrables.

Coordination

Coordination BIM avec les différentes disciplines et corps d’état, intégration et analyse des maquettes métiers, détection des incohérences spatiales et techniques (Clashs), puis ajustement de la maquette architecturale en conséquence.

Données

Renseignement des paramètres et informations objets. Structuration des nomenclatures et tableaux quantitatifs. Préparation des maquettes pour échanges IFC, assurant l’interopérabilité des maquettes. Fiabilité des données pour exploitation et livrables.

Normes

Application des conventions BIM et exigences de projet. Respect des cadres réglementaires (ERP, PC, MOE). Production de documents conformes aux attendus MOA/MOE. Vigilance sur la cohérence graphique et informationnelle.

Collaboration

Travail en environnement de projet partagé (CDE). Organisation claire des fichiers et arborescences. Communication technique avec les intervenants du projet. Contribution au bon déroulement du processus BIM.

Mon côté face

Mon côté pile

Texte en animation dynamique de notification message envoyé